Scopri
Scegli

Architettura

Funzionale

Unificata

HOLOS

Digitalizzazione dei Processi
nella Pubblica Amministrazione

BPMN + Swimlane
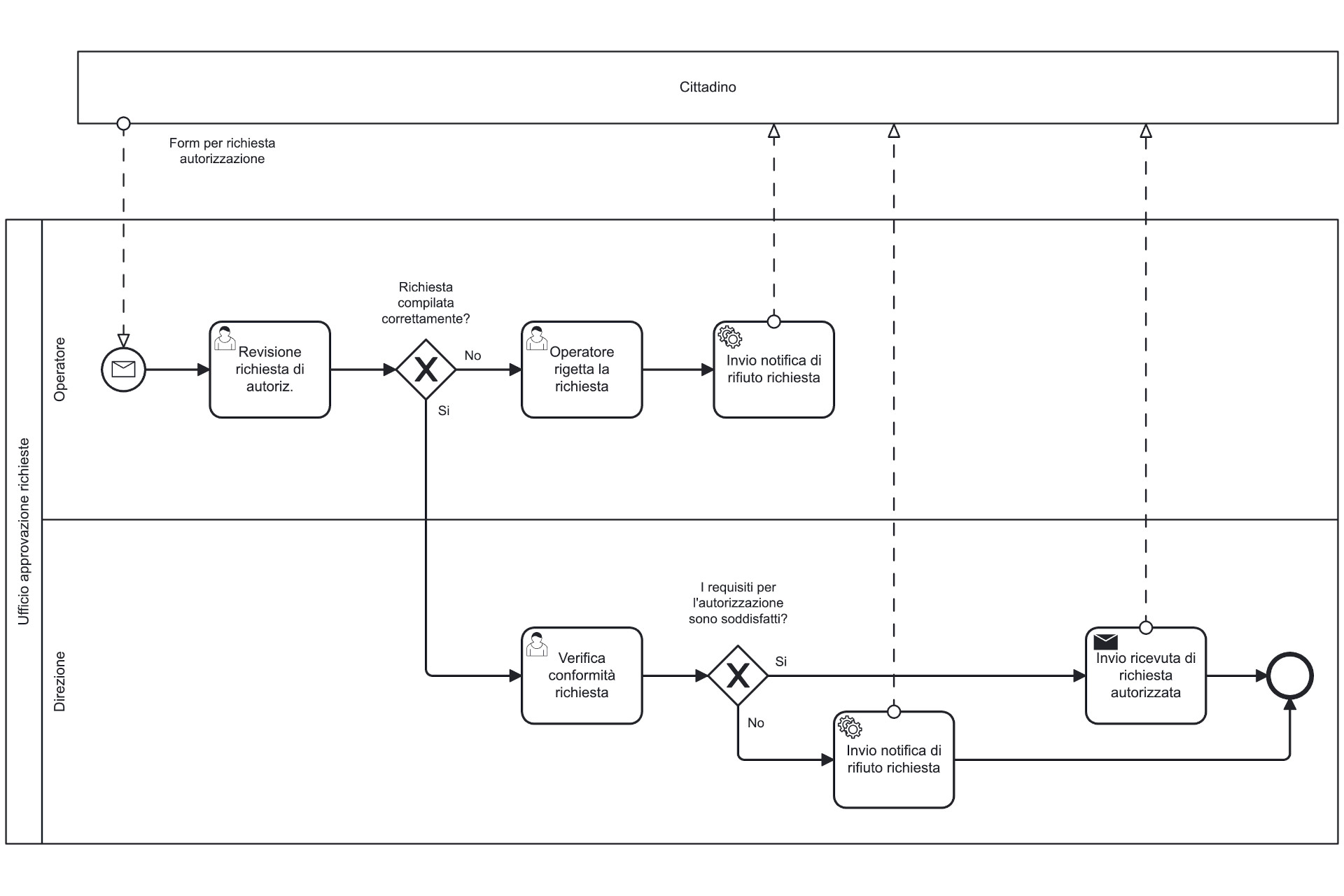
Flusso di processo:  BPMN + Swimlane

HOLOS abilita la trasformazione digitale della PA con cruscotti dinamici e flussi BPMN che rendono ogni pratica trasparente, tracciabile e misurabile.
Dal front-end cittadino ai workflow degli uffici, tutti i passaggi sono orchestrati e monitorati in tempo reale per ridurre tempi, errori e colli di bottiglia.

“Dati comprensibili diventano decisioni misurabili.
Processi chiari diventano servizi migliori.”
Panoramica del caso d’uso

La piattaforma modella i procedimenti amministrativi (es. permesso di costruire) con standard BPMN e ruoli in swimlane. Ogni istanza è versionata e tracciata: assegnazioni, SLA, esiti e documenti confluiscono in un data lake unico.
Le dashboard mostrano KPI operativi e strategici con drill-down fino al singolo task, così da individuare anomalie e migliorare le performance di sportelli e uffici.

Modellazione dei processi (BPMN) e orchestrazione

I processi sono definiti con gateway, eventi e user task. Le swimlane separano competenze (istruttoria tecnica, urbanistica, tributi, dirigenza) e attivano automaticamente le attività successive in base a regole e soglie.
Le notifiche sono contestuali, gli stati pratica sono coerenti su ogni canale e i log di esecuzione abilitano audit completo e controllo di gestione.

Interazione cittadino–portale e modulistica smart

Il cittadino dispone di un portale per avvio pratica, caricamento documenti e tracciamento stato in tempo reale. Per gli operatori, HOLOS genera form web consistenti a partire dai task BPMN e gestisce validazioni, allegati, protocollazione e deleghe. La comunicazione è bidirezionale e ogni touchpoint è allineato con il backend di processo.

Publication cover
Publication cover

Tutti i dati operativi alimentano il data lake e i cruscotti: tempi medi per fase, pratiche in backlog, tassi di rigetto, SLA per ufficio, trend settimanali/mensili, heatmap di colli di bottiglia. Filtri e viste per profilo (dirigenti, analisti, operatori) garantiscono chiarezza visiva e coerenza normativa.

“Dalla sintesi al dettaglio con un clic:
KPI, trend e anomalie sono sempre a portata di decisione.”

Con HOLOS la PA passa da una gestione reattiva a una governance data-driven: riduzione dei tempi di istruttoria, maggiore trasparenza verso il cittadino e controllo puntuale delle performance di processo.

Integrazioni standard (protocolli, autenticazione, servizi verticali), permessi RBAC e logging end-to-end completano l’architettura, assicurando sicurezza, tracciabilità e scalabilità su più enti.

Scopri tutti i casi d'uso di HOLOS
Pubblica Amministrazione
Infrastrutture e Gestione del Rischio
Industria e ESG
Sanità e Telemedicina
Dossier Digitali

© 2025 HOLOS | All rights reserved.